PatternsSecurity Patterns

Security Patterns

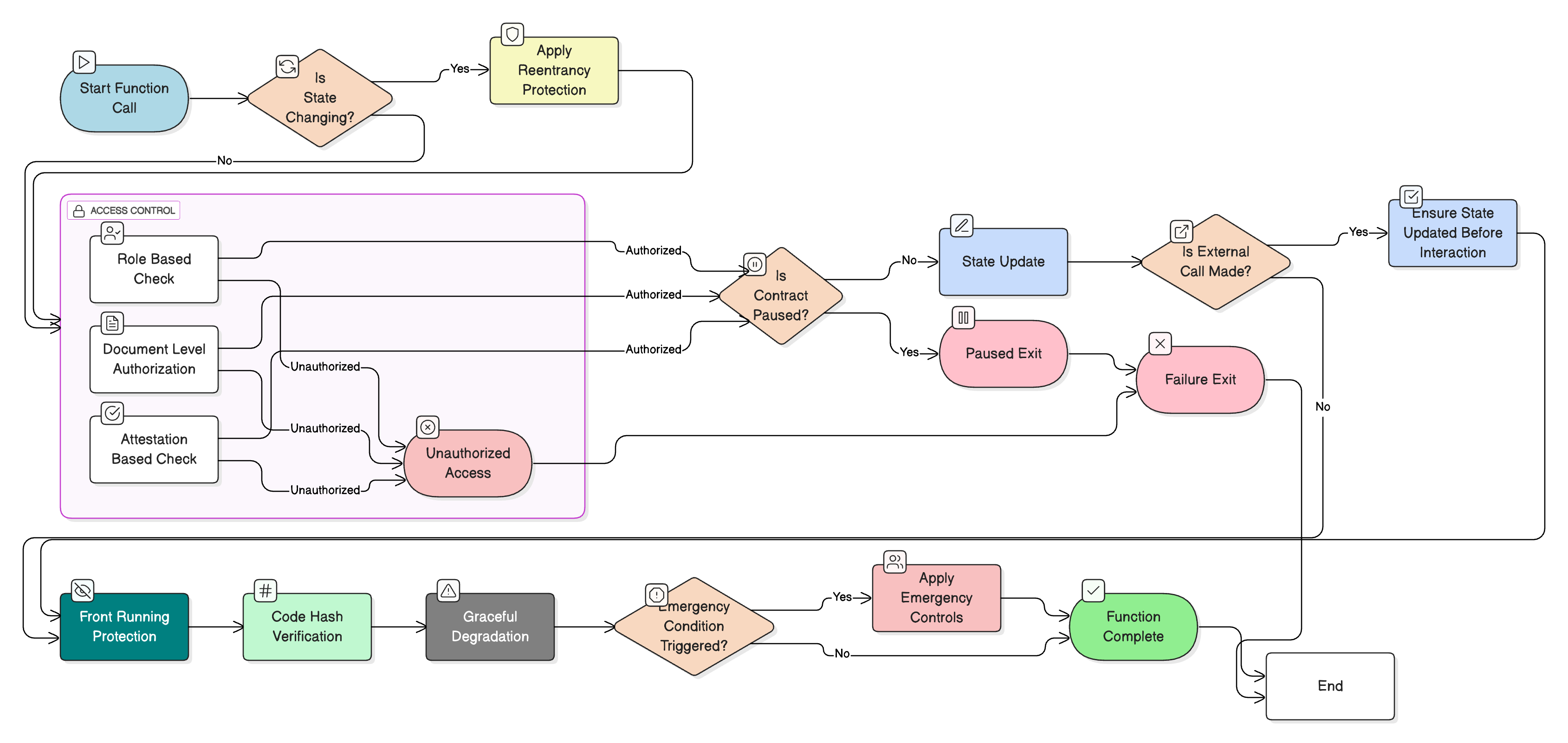
Comprehensive security patterns implemented across all Integra V7 smart contracts.

Overview

The Integra V7 smart contract system implements defense-in-depth security with multiple independent layers of protection that work together to prevent exploits and maintain system integrity even under attack. This comprehensive security architecture combines battle-tested patterns from OpenZeppelin with custom protections designed specifically for real-world contract tokenization, creating a robust defense against the full spectrum of smart contract vulnerabilities including reentrancy, access control bypass, front-running, and denial-of-service attacks.

Each security layer operates independently to provide redundant protection, ensuring that the failure of any single mechanism does not compromise the entire system. All state-changing functions use reentrancy guards to prevent recursive call attacks, while multi-layer access control combines role-based permissions, attestation-based capabilities, and document-level authorization. The pausability pattern enables emergency shutdowns across all contracts, and the checks-effects-interactions model ensures state updates occur before external calls. Code hash verification in the registry prevents malicious contract upgrades, front-running protection validates attestation recipients, and graceful degradation returns safe default values instead of reverting to prevent denial-of-service. Finally, time-limited emergency controls with progressive expiry provide rapid incident response capability while ensuring eventual complete decentralization.

Security Patterns

Pattern 1: Reentrancy Protection

Description

All state-changing functions use OpenZeppelin’s ReentrancyGuard to prevent reentrancy attacks. The nonReentrant modifier ensures no function can be called recursively, protecting against malicious contracts attempting to re-enter during external calls.

Implementation

// All contracts inherit ReentrancyGuard
import "@openzeppelin/contracts-upgradeable/security/ReentrancyGuardUpgradeable.sol";
 
abstract contract AttestationAccessControlV7 is
    UUPSUpgradeable,
    AccessControlUpgradeable,
    ReentrancyGuardUpgradeable,  // ✅ Reentrancy protection
    PausableUpgradeable
{
    // Standard pattern for all state-changing functions
    function _verifyCapability(
        address user,
        bytes32 documentHash,
        uint256 requiredCapability,
        bytes calldata attestationProof
    ) internal nonReentrant whenNotPaused {  // ✅ nonReentrant modifier
        // ... state changes
 
        // SECURITY: External calls to attestation providers
        (bool verified, uint256 grantedCapabilities) = IAttestationProvider(provider)
            .verifyCapabilities(attestationProof, user, documentHash, requiredCapability);
 
        // ... validation
    }
}

Benefits

  • Complete Protection: Prevents all reentrancy attack vectors
  • Zero Trust: No assumptions about external contract behavior
  • Gas Efficient: Minimal overhead (~2,600 gas)
  • Battle Tested: OpenZeppelin’s proven implementation

Contracts Using Pattern

  • AttestationAccessControlV7 (Foundation) - All verification functions
  • IntegraDocumentRegistryV7 (Document Management) - Registration, transfers, executor authorization
  • BaseTokenizerV7 (Tokenization) - Token reserve, claim, cancel operations
  • IntegraMessageV7 (Communication) - Message sending
  • IntegraSignalV7 (Communication) - Payment request operations
  • IntegraExecutorV7 (Execution) - Meta-transaction execution

Testing Strategy

  1. Reentrancy Attack Tests:

    • Deploy malicious contract that attempts reentrancy
    • Verify all state-changing functions revert with “ReentrancyGuard: reentrant call”
    • Test both direct and cross-contract reentrancy
  2. Gas Cost Analysis:

    • Measure gas overhead of nonReentrant modifier
    • Verify acceptable performance impact

Pattern 2: Checks-Effects-Interactions

Description

The Checks-Effects-Interactions pattern ensures state changes occur before external calls, preventing reentrancy and race conditions. Even with nonReentrant protection, this pattern provides defense-in-depth.

Implementation

// TrustGraphIntegration.sol - Example from trust credential issuance
function _issueCredentialsToAllParties(bytes32 integraHash) internal {
    // CHECKS: Validate preconditions
    if (credentialsIssued[integraHash]) {
        return; // Already issued
    }
 
    // EFFECTS: Update state BEFORE external calls
    credentialsIssued[integraHash] = true;  // ✅ State update first
 
    // INTERACTIONS: External calls last (wrapped in try/catch)
    address[] memory parties = _getDocumentParties(integraHash);
 
    for (uint256 i = 0; i < parties.length;) {
        // Try/catch prevents one failure from blocking others
        try this._issueCredentialToParty(parties[i], integraHash) {
            emit TrustCredentialIssued(integraHash, parties[i]);
        } catch Error(string memory reason) {
            emit TrustCredentialFailed(integraHash, parties[i], reason);
        } catch {
            emit TrustCredentialFailed(integraHash, parties[i], "Unknown error");
        }
 
        unchecked { ++i; }
    }
}

Benefits

  • Reentrancy Safe: State updated before external calls
  • Non-blocking: Try/catch prevents cascade failures
  • Transparent: Events track both success and failure
  • Idempotent: Double-issuance prevented by state flag

Critical Locations

  1. Trust Credential Issuance (TrustGraphIntegration.sol:182-198)
  2. Resolver Calls (IntegraDocumentRegistryV7.sol:1004-1071)
  3. Fee Collection (IntegraDocumentRegistryV7.sol)

Pattern 3: Access Control Layers

Description

Multi-layer access control with three security levels:

  1. Foundation: Attestation-based capabilities (fine-grained permissions)
  2. Document Management: Document ownership (coarse-grained permissions)
  3. Tokenization: Per-document executor authorization (delegated permissions)

Foundation: Attestation-Based Access Control

/**
 * @notice Verify caller has required capability via attestation
 * @dev 13-step verification process with front-running protection
 */
modifier requiresCapability(
    bytes32 documentHash,
    uint256 requiredCapability,
    bytes calldata attestationProof
) {
    _verifyCapability(msg.sender, documentHash, requiredCapability, attestationProof);
    _;
}
 
// 13-Step Verification (EASAttestationProviderV7.sol:279-402)
function verifyCapabilities(...) external view returns (bool, uint256) {
    // 1. ✅ Fetch attestation from EAS
    // 2. ✅ Verify attestation exists
    // 3. ✅ Verify not revoked
    // 4. ✅ Verify not expired
    // 5. ✅ Verify schema matches
    // 6. ✅ Verify recipient matches (FRONT-RUNNING PROTECTION)
    // 7. ✅ Verify attester is authorized issuer
    // 8. ✅ Verify source chain ID (cross-chain replay prevention)
    // 9. ✅ Verify source EAS contract (EAS spoofing prevention)
    // 10. ✅ Verify document contract (contract spoofing prevention)
    // 11. ✅ Verify schema version
    // 12. ✅ Verify document hash matches
    // 13. ✅ Verify attestation age (optional time limits)
}

Document Management: Document Ownership

// IntegraDocumentRegistryV7.sol - Three access paths
function getDocumentOwner(bytes32 integraHash) public view returns (address) {
    DocumentRecord storage doc = documents[integraHash];
    if (!doc.exists) revert DocumentNotRegistered(integraHash);
    return doc.owner;
}
 
// Owner validation in critical operations
function transferDocumentOwnership(
    bytes32 integraHash,
    address newOwner,
    string calldata reason
) external nonReentrant whenNotPaused {
    DocumentRecord storage doc = documents[integraHash];
 
    // Only current owner can transfer
    if (msg.sender != doc.owner) {
        revert Unauthorized(msg.sender, integraHash);
    }
 
    // ... transfer logic
}

Tokenization: Per-Document Executor Authorization

// BaseTokenizerV7.sol - Zero-trust executor model
modifier requireOwnerOrExecutor(bytes32 integraHash) {
    // VALIDATION: Ensure document uses THIS tokenizer
    address documentTokenizer = documentRegistry.getTokenizer(integraHash);
    if (documentTokenizer == address(0)) {
        revert TokenizerNotSet(integraHash);
    }
    if (documentTokenizer != address(this)) {
        revert WrongTokenizer(integraHash, documentTokenizer, address(this));
    }
 
    // PATH 1: Document owner (highest priority)
    address owner = documentRegistry.getDocumentOwner(integraHash);
    if (msg.sender == owner) {
        _;
        return;
    }
 
    // PATH 2: Per-document authorized executor (opt-in)
    address authorizedExecutor = documentRegistry.getDocumentExecutor(integraHash);
    if (authorizedExecutor != address(0) && msg.sender == authorizedExecutor) {
        _;
        return;
    }
 
    // PATH 3: Unauthorized - revert
    revert Unauthorized(msg.sender, integraHash);
}

Security Benefits

  • Defense in Depth: Multiple independent validation layers
  • Zero Trust: No global privileges, all access explicit
  • Front-Running Protection: Recipient validation in attestations
  • Owner Sovereignty: Document owner always maintains control
  • Flexible Delegation: Opt-in executor authorization

Testing Strategy

  1. Attestation Tests:

    • Test all 13 verification steps individually
    • Test front-running scenarios (wrong recipient)
    • Test expired/revoked attestations
    • Test cross-chain replay attacks
  2. Ownership Tests:

    • Test ownership transfer scenarios
    • Test unauthorized access attempts
    • Test edge cases (zero address, self-transfer)
  3. Executor Tests:

    • Test opt-in authorization
    • Test revocation
    • Test wrong tokenizer attacks
    • Test EOA vs contract executors

Pattern 4: Pausability

Description

Emergency circuit breaker pattern using OpenZeppelin’s Pausable. All state-changing functions can be paused by governance in case of security issues.

Implementation

import "@openzeppelin/contracts-upgradeable/security/PausableUpgradeable.sol";
 
abstract contract AttestationAccessControlV7 is
    UUPSUpgradeable,
    AccessControlUpgradeable,
    ReentrancyGuardUpgradeable,
    PausableUpgradeable  // ✅ Pausability
{
    // Pause functions (governance only)
    function pause() external onlyRole(GOVERNOR_ROLE) {
        _pause();
    }
 
    function unpause() external onlyRole(GOVERNOR_ROLE) {
        _unpause();
    }
 
    // All state-changing functions use whenNotPaused
    function criticalFunction(...)
        external
        nonReentrant
        whenNotPaused  // ✅ Can be paused
        onlyRole(GOVERNOR_ROLE)
    {
        // ... implementation
    }
}

Benefits

  • Emergency Stop: Immediately halt all operations
  • Incident Response: Time to investigate and fix issues
  • Reversible: Can be unpaused after resolution
  • Governance Controlled: Only authorized roles can pause

Contracts with Pausability

All contracts support pausability:

  • Foundation: AttestationAccessControlV7, EASAttestationProviderV7
  • Document management: IntegraDocumentRegistryV7_Immutable
  • Tokenization: All tokenizers (via BaseTokenizerV7)
  • Communication: IntegraMessageV7, IntegraSignalV7
  • Execution: IntegraExecutorV7

Pattern 5: Code Hash Verification

Description

Registry pattern that captures and validates contract code hashes, preventing malicious contract upgrades and metamorphic contract attacks.

Implementation

// AttestationProviderRegistryV7_Immutable.sol
function registerProvider(
    bytes32 providerId,
    address provider,
    string calldata providerType,
    string calldata description
) external onlyRole(GOVERNOR_ROLE) {
    // Verify provider is a contract
    uint256 codeSize;
    assembly { codeSize := extcodesize(provider) }
    if (codeSize == 0) revert NotAContract(provider);
 
    // SECURITY: Capture code hash at registration
    bytes32 codeHash;
    assembly { codeHash := extcodehash(provider) }
 
    providers[providerId] = ProviderInfo({
        providerAddress: provider,
        codeHash: codeHash,  // ✅ Store code hash
        active: true,
        registeredAt: block.timestamp,
        description: description,
        providerType: providerType
    });
}
 
// Retrieval with integrity verification
function getProvider(bytes32 providerId) external view returns (address) {
    ProviderInfo storage info = providers[providerId];
 
    // Check provider exists and is active
    if (info.providerAddress == address(0)) return address(0);
    if (!info.active) return address(0);
 
    // SECURITY: Verify code hasn't changed
    address providerAddr = info.providerAddress;
    bytes32 currentHash;
    assembly { currentHash := extcodehash(providerAddr) }
 
    if (currentHash != info.codeHash) {
        return address(0);  // ✅ Code changed - graceful degradation
    }
 
    return info.providerAddress;
}

Security Benefits

  • Prevents Malicious Upgrades: Detects contract code changes
  • Blocks SELFDESTRUCT Attacks: Detects destroy + redeploy
  • Stops Metamorphic Contracts: Code hash validation catches metamorphism
  • Graceful Degradation: Returns address(0) instead of reverting (prevents DOS)

Registries Using Pattern

  1. AttestationProviderRegistryV7_Immutable - Attestation system providers
  2. IntegraVerifierRegistryV7_Immutable - ZK proof verifiers
  3. IntegraResolverRegistryV7_Immutable - Document resolvers

Testing Strategy

  1. Code Change Detection:

    • Register contract with initial code
    • Upgrade contract (if upgradeable)
    • Verify getProvider() returns address(0)
  2. SELFDESTRUCT Attack:

    • Register contract
    • SELFDESTRUCT contract
    • Deploy new contract at same address
    • Verify code hash mismatch detected
  3. Graceful Degradation:

    • Test calling contracts handle address(0) properly
    • Verify events emitted for unavailable providers
    • Test fallback logic

Pattern 6: Front-Running Protection

Description

Attestation-based access control includes recipient validation to prevent front-running attacks where an attacker intercepts and uses someone else’s attestation proof.

Implementation

// EASAttestationProviderV7.sol - Step 6 of 13-step verification
function verifyCapabilities(
    bytes calldata proof,
    address recipient,
    bytes32 documentHash,
    uint256 requiredCapability
) external view returns (bool verified, uint256 grantedCapabilities) {
    // ... previous steps
 
    // STEP 6: FRONT-RUNNING PROTECTION
    // Verify attestation recipient matches the caller
    if (attestation.recipient != recipient) {
        return (false, 0);  // Wrong recipient - proof stolen or front-run
    }
 
    // ... remaining steps
}

Attack Scenario Prevented

// WITHOUT recipient validation:
// 1. Alice generates attestation for herself
// 2. Bob observes Alice's transaction in mempool
// 3. Bob copies Alice's attestation proof
// 4. Bob front-runs with higher gas, using Alice's proof
// 5. Bob gains Alice's capabilities ❌
 
// WITH recipient validation:
// 1. Alice generates attestation for herself (recipient = Alice)
// 2. Bob observes Alice's transaction
// 3. Bob copies Alice's proof
// 4. Bob front-runs with higher gas
// 5. Verification fails: attestation.recipient (Alice) != Bob ✅

Benefits

  • Prevents Proof Theft: Attestations bound to specific recipient
  • Mempool Safety: Safe to broadcast transactions with proofs
  • No Replay Attacks: Proofs can’t be reused by different addresses

Pattern 7: Graceful Degradation

Description

Instead of reverting when external dependencies fail, the system returns safe default values (address(0), false) and allows callers to decide how to handle failures.

Implementation

// Registry returns address(0) instead of reverting
function getProvider(bytes32 providerId) external view returns (address) {
    ProviderInfo storage info = providers[providerId];
 
    if (info.providerAddress == address(0)) return address(0);  // Not found
    if (!info.active) return address(0);  // Inactive
    if (currentHash != info.codeHash) return address(0);  // Code changed
 
    return info.providerAddress;
}
 
// Caller decides how to handle
function _verifyCapability(...) internal {
    address provider = PROVIDER_REGISTRY.getProvider(providerId);
 
    if (provider == address(0)) {
        // Option 1: Revert (critical operation)
        revert ProviderNotFound(providerId);
 
        // Option 2: Emit event and skip (optional operation)
        emit ProviderUnavailable(providerId);
        return;
 
        // Option 3: Use fallback provider
        provider = fallbackProvider;
    }
}

Benefits

  • Prevents DOS: One failed dependency doesn’t break entire system
  • Flexible Handling: Callers choose between revert/skip/fallback
  • Transparent: Events emitted for failures
  • Progressive Failure: System degrades gracefully instead of hard failure

Pattern 8: Emergency Controls

Description

Time-limited emergency powers with progressive expiry, allowing rapid response while ensuring decentralization.

Implementation

// IntegraDocumentRegistryV7_Immutable.sol
address public immutable emergencyAddress;  // IMMUTABLE
uint256 public immutable emergencyExpiry;   // Set at deployment
 
constructor(..., address _emergencyAddress) {
    emergencyAddress = _emergencyAddress;
    emergencyExpiry = block.timestamp + 180 days;  // 6 months
}
 
function emergencyUnlockResolvers(
    bytes32 integraHash,
    string calldata justification
) external nonReentrant {
    // TIME-GATED AUTHORIZATION
    if (block.timestamp < emergencyExpiry) {
        // First 6 months: Emergency address OR governance
        if (msg.sender != emergencyAddress && !hasRole(GOVERNOR_ROLE, msg.sender)) {
            revert UnauthorizedEmergencyUnlock(msg.sender);
        }
    } else {
        // After 6 months: Only governance
        if (!hasRole(GOVERNOR_ROLE, msg.sender)) {
            revert EmergencyPowersExpired();
        }
    }
 
    doc.resolversLocked = false;
 
    emit ResolversEmergencyUnlocked(
        integraHash,
        msg.sender,
        justification,  // ✅ Transparent justification
        block.timestamp,
        msg.sender == emergencyAddress,
        block.timestamp < emergencyExpiry
    );
}

Security Features

  • Time-Limited: Emergency powers expire after 6 months
  • Immutable Address: Cannot be changed after deployment
  • Dual Authorization: Emergency OR governance during active period
  • Transparent: Requires justification string in event
  • Progressive Decentralization: Auto-expires to governance-only
  • Trackable: Events include all context for monitoring
  • Emergency Address: Use Gnosis Safe multisig (3-of-5 or 5-of-9)
  • Monitoring: Alert on all ResolversEmergencyUnlocked events
  • Public Reporting: Monthly transparency reports of emergency usage
  • Documentation: Clear procedures for emergency scenarios

Testing Strategy

Security Test Suite

  1. Reentrancy Tests:

    describe("Reentrancy Protection", () => {
      it("should prevent reentrancy on verifyCapability", async () => {
        const maliciousProvider = await deployMaliciousProvider();
        // Attempt reentrancy attack
        await expect(
          contract.verifyCapability(..., maliciousProvider)
        ).to.be.revertedWith("ReentrancyGuard: reentrant call");
      });
    });
  2. Access Control Tests:

    describe("Multi-Layer Access Control", () => {
      it("should enforce attestation capabilities", async () => {
        // Test without valid attestation
        await expect(
          tokenizer.claimToken(integraHash, invalidProof)
        ).to.be.revertedWith("NoCapability");
      });
     
      it("should enforce document ownership", async () => {
        // Test non-owner attempting transfer
        await expect(
          registry.connect(attacker).transferOwnership(integraHash, newOwner)
        ).to.be.revertedWith("Unauthorized");
      });
    });
  3. Pausability Tests:

    describe("Emergency Controls", () => {
      it("should pause all operations", async () => {
        await contract.pause();
        await expect(
          contract.registerDocument(...)
        ).to.be.revertedWith("Pausable: paused");
      });
    });
  4. Code Hash Tests:

    describe("Code Integrity", () => {
      it("should detect code changes", async () => {
        await registry.registerProvider(id, provider, ...);
        await provider.upgrade(newImplementation);
        const retrieved = await registry.getProvider(id);
        expect(retrieved).to.equal(ethers.ZeroAddress);
      });
    });

Integration Guidelines

For Integrators

  1. Always Use Modifiers:

    function yourFunction(...)
        external
        nonReentrant       // ✅ Always include
        whenNotPaused      // ✅ Always include
        requireOwnerOrExecutor(integraHash)  // ✅ Access control
    {
        // ... implementation
    }
  2. Handle Graceful Degradation:

    address provider = PROVIDER_REGISTRY.getProvider(providerId);
    if (provider == address(0)) {
        emit ProviderUnavailable(providerId);
        return;  // Or use fallback logic
    }
  3. Monitor Emergency Events:

    contract.on("ResolversEmergencyUnlocked", (hash, unlocker, justification) => {
        logAlert(`Emergency unlock: ${justification}`);
    });

References

See Also